
文:任泽平团队
近期有关部门连续出台三大稳楼市重磅政策,金融16条、第二支箭和置换预售监管资金,传递三大信号:1、部分房企上岸了,增信、展期、续贷,这些工具都来了。2、不是所有房企都能上岸,保的是三好生现金流,而不是非三好生的资不抵债。3、上岸的房企重组整个行业、收获未来城镇化15个百分点、剩者为王,没上岸的房企被重组、从此退出历史舞台。大洗牌,大出清,大变局,类似之前给大家说的供给侧改革后的钢铁煤炭。
我们判断,未来有两大拐点,政策拐点,市场拐点。近期三大重磅稳楼市政策主要修复优质房企融资端,部分房企三好生迎来了困境反转的阶段性改善,暂时拿到了救命钱和上岸的船票,意味着房地产的政策拐点或已出现。但是,短期居民购房信心和能力还未明显恢复,市场拐点未现,房企还将面对房地产市场低迷的时间考验,以及正心正念保交楼的良心考验。
最近民营房企的股债大涨,符合我们之前讲的“是该出手稳楼市了”的困境反转逻辑。
为什么呼吁稳楼市?因为房地产是周期之母,国民经济第一大支柱行业,稳楼市有助于稳经济、稳就业、防风险。
未来希望通过房住不炒、稳楼市、人地挂钩、金融稳定、房地产税、租购并举等长效机制,实现软着陆,长期平稳健康发展,安居乐业。
过去压制中国经济和资本市场的主要是四大因素:美联储强力加息收紧货币、疫情反复、房地产市场调整、民营经济信心不振。现在事情正在起变化,这四大因素均在边际改善。从长期投资的角度,珍惜历史性低谷期的黄金般估值,风物长宜放眼量。
我是一名不可救药的长期理性乐观主义者,因为我们对这片土地爱的深沉。没有人可以靠做空自己的祖国致富,越是在关键时刻,越要和她站在一起。顶部靠理智,底部靠信仰。
一、形势:二十年来房地产最大变局,销售低迷,到期债务集中兑付,房企融资难题待解
2022年1-10月,百强房企销售总额同比下降43.4%,房地产开发投资同比下降8.8%,10月,超9成50强房企不拿地。前三季度境内债展期、美元债违约规模分别为1193亿元、550亿美元,较2021年全年分别增加1000亿元、368亿美元。
近一年,尽管中央、地方持续出台多项放松房地产调控政策,但房地产行业仍面临购房者对期房信心不足、地产销售持续低迷、房企资金紧张违约暴雷、投资持续下滑、融资难融资贵一系列问题,房企融资难题亟待解决。




二、第一大重磅政策:支持民营房企债券融资的“第二支箭”已经箭在弦上,国家队出场增信,在市场寒冬的当下,这是救命钱
11月8日,交易商协会发文称,在人民银行的支持和指导下,交易商协会继续推进并扩大民营企业债券融资支持工具(即“第二支箭”),支持包括房地产企业在内的民营企业发债融资,这是今年第三次推出民企增信融资的新政。
“第二支箭”由人民银行再贷款提供资金支持,委托专业机构按照市场化、法治化原则,通过担保增信、创设信用风险缓释凭证、直接购买债券等方式,支持民营企业发债融资。预计可支持约2500亿元民营企业债券融资,后续可视情况进一步扩容。
此次政策将房地产企业单独列出,房企融资规模扩大,首单融资业务迅速启动,增信服务费率低于市场化民企增信服务费率50%,政策落地时间明显提速。
此前支持融资的政策描述多以民营企业为主体,此次特别强调房地产企业发债融资。
从“第二支箭”发布到接收民营房企增信需求邮件再到受理龙湖200亿元储架式注册发行,仅用时三天,且单一房企融资总额有所扩大。
在市场寒冬下,这是救命钱。
政策新增“直接购买债券”的方式,中债增对民营房企收取增信服务费率低于0.8%/年,低于市场化民企增信服务费率的1.5%。
房企融资问题受到高度重视,释放监管部门为民营房企融资纾困的积极信号。
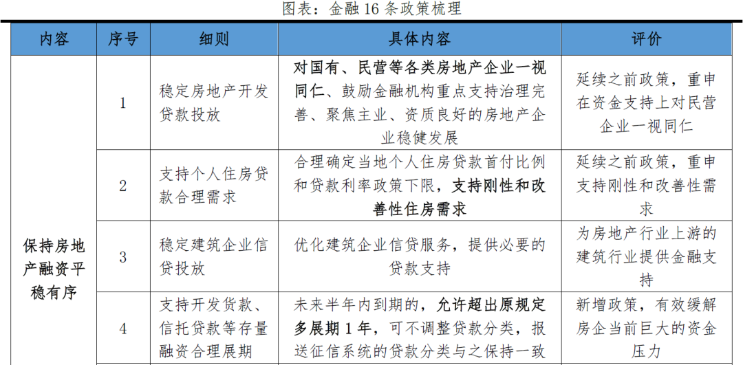
三、第二大重磅政策: 发布金融支持房地产平稳健康发展措施16条,从保交楼到保房企三好生
11月11日,央行、银保监会发布了《关于做好当前金融支持房地产市场平稳健康发展工作的通知》。
围绕促进房地产融资平稳有序发展、积极做好“保交楼”金融服务、积极配合做好受困房地产企业风险处置、依法保障住房金融消费者的合法权益、阶段性调整部分金融管理政策、加大住房租赁金融支持力度6方面提出16条细化金融措施,简称“金融16条”,标志着从保交楼到保房企三好生。
第1条“对国有、民营等各类房地产企业一视同仁”,是对此前政策的又一次重申,意在引导金融机构满足稳健经营的民营房企合理的融资需求,改善金融机构对优质民营房企风险偏好,缓解民营房企信用收缩压力。
第4条“允许未来半年内到期的存量融资多展期1年”,能有效缓解房企短期面临的巨大偿债压力,使房企可以将手里的资金用在刀刃上,改善经营销售情况。
第6条“鼓励信托等资管产品支持房地产合理融资需求”,对涉房信托业务的态度从资管新规后的收紧转为当下的支持,但部分房企暴雷导致今年涉房信托违约规模大幅增长,实际效果尚待观察。
第8条“对新发放的配套融资形成不良的,相关机构和人员已尽职的,可予免责”,明确免责条款,打消金融机构为房企提供金融支持过程中因房企违约风险产生的顾虑。
第13条“延长房地产贷款集中度管理政策过渡期安排”,此前政策设置2-4年过渡期,本次延长过渡期,对“两道红线”政策松绑,为商业银行提供更多支持房企融资的空间,有利于房企资金压力缓解。


四、第三大重磅政策:三部门指导银行出具保函,房企置换预售监管资金,缓解优质房企流动性压力
11月14日,中国银保监会、住房和城乡建设部、人民银行联合印发《关于商业银行出具保函置换预售监管资金有关工作的通知》,指导商业银行按市场化、法治化原则,向优质房地产企业出具保函置换预售监管资金。
《通知》明确商业银行与优质房企开展保函置换预售监管资金业务,置换金额不超监管账户中保交付所需资金额度的30%,保函期限与项目建设周期相匹配,置换资金优先用于项目工程建设、偿还项目到期债务等。
《通知》从全国层面对置换的预售资金做了明确要求,政策覆盖面明显提升,可有效缓解优质房企流动性压力,房企能根据各地在建项目进度合理安排工程推进,保障项目如期交付,恢复居民端购买期房信心。
五、影响:利好房企三好生,剩者为王,未来房企将分三类,大洗牌、大分化
第二支箭、金融16条、保函置换预售监管资金系列政策意味着什么?一系列房地产纾困政策标志从保交楼到保房企三好生,稳健经营的民营房企迎重大利好。
最近民营房企的股债大涨,符合我们之前讲的“是该出手稳楼市了”的困境反转逻辑。
我们认为只有供给端房企逐步恢复融资能力和信用,需求端居民信心才能逐步恢复,进而带动销售回暖。所以我们总的判断,未来有两大拐点,政策拐点,市场拐点。近期三大重磅稳楼市政策主要修复优质房企融资端,部分房企三好生迎来了困境反转的阶段性改善,暂时拿到了救命钱和上岸的船票,意味着房地产的政策拐点或已出现。但是,短期居民购房信心和能力还未明显恢复,市场拐点未现,房企还将面对房地产市场低迷的时间考验,以及正心正念保交楼的良心考验。
我们判断,未来房企将分为三类:
第一类,国央房企和没有暴雷的优质龙头民企,将引领行业稳步向前。
第二类,对现金流紧张但仍竭尽全力维持经营保交楼的良心房企,实施积极救助措施,或为这些优质良心民营房企配套AMC度过难关并重组行业,或国资入股成为混合所有制公司,之后先重组之前存量的债务,处理完后轻装上阵获得地方国企的信用背书重新获得融资能力。
第三类,对于那些转移资产、躺平烂尾不保交楼的不良企业,将自有法律等着。
过去部分房企给老百姓留下了纸醉金迷、为富不仁的不良印象,成为救助市场最大的道德风险和障碍,但是也要看到有一批房企还是诚信经营的良心企业,必须要进行区分,要实现优胜劣汰,要清晰地向社会传递稳楼市是为了稳就业稳民生。
上岸的房企三好生重组整个行业、收获未来城镇化15个百分点、剩者为王,没上岸的房企被重组、从此退出历史舞台。大洗牌,大出清,大变局,类似之前给大家说的供给侧改革后的钢铁煤炭。
六、短期建议:坚持房住不炒,因城施策适度松绑,促进房地产软着陆
当前房地产市场形势不容乐观,并通过经济增长、投资、财政收入、金融、居民财富效应、就业、社会稳定等七大渠道快速传导,影响经济社会稳定大局。
面对俄乌冲突、中美贸易摩擦、经济下行压力加大等多重挑战,稳房市是稳住经济基本盘的客观需要,稳房市对于稳增长、稳就业、防风险和保民生具有重要意义。
当前并不是简单传统意义上的救房市,而是在稳房市的同时,要发挥其实体经济属性,避免其金融属性死灰复燃;实现既能通过短期措施促进房地产市场稳定,又能通过长期制度建设促进房地产市场健康发展。
在坚持“房住不炒”前提下,各城市应因城施策对前期偏紧的调控政策进行适度松绑,促进软着陆。
1)适当降低人口流入地区限购门槛,增强市场信心。
2)适度松绑二手房限价政策。
3)下调首套首付比和改善型二套首付比,减少刚需人群和改善型购房人群的首付压力。
4)下调房贷利率,加快贷款审批。
5)提高公积金贷款限额或允许提取未纳入贷款额度计算的公积金余额付首付。
6)北上广深等应适当降低落户和购房门槛,充分尊重人口和产业向都市圈城市群集聚的客观规律。
7)通过贷款展期、债务重组、并购等方式化解风险。
七、长期建议:推进以城市群战略、人地挂钩、金融稳定、房地产税、租购并举为五大支柱的长效机制
根据我们对发达经济体住房制度和房地产市场的研究,结合中国住房制度现状和发展阶段特点,建议以城市群战略、人地挂钩、金融稳定、房地产税、租购并举为五大支柱构建长期住房制度。
1)推动都市圈城市群战略。人随产业走,人往高处走。二十大报告指出,深入实施区域协调发展战略、区域重大战略、主体功能区战略、新型城镇化战略。
2)以常住人口增量为核心改革“人地挂钩”,优化土地供应。推行新增常住人口与土地供应挂钩、跨省耕地占补平衡与城乡用地增减挂钩,严格执行“库存去化周期与供地挂钩”原则,优化当前土地供应模式。
3)保持货币政策和房地产金融政策长期稳定。稳定购房者预期,支持刚需和改善型购房需求。规范房企融资用途,支持房企合理融资需求,提供一定时间窗口让存在问题的房地产企业有自救机会。
4)稳步推动房地产税试点。房地产税替代土地财政是大势所趋,2021年,中央提出开展房地产税改革试点工作。未来有必要建立科学的经济模型评估房地产税对各方影响。
5)二十大报告强调,“加快建立多主体供给、多渠道保障、租购并举的住房制度”。
免责声明:本文转载自泽平宏观,文章版权归原作者所有,内容仅供参考并不构成任何投资及应用建议